首頁
關于我們
集團介紹
集團創建于1971年,是科技部命名的全國首批創新型企業。
旗下子公司
旗下10多家生產型、研發型子公司分布泰州、北京、上海、南京、廣州、成都、蘇州、常州等地。
科學創新
研發中心
四大研發基地,千人研究團隊,聚焦藥物創新,共筑健康未來。
產品
中西藥并舉,拓展大健康,擁有多品牌、多元化的產品矩陣。
企業責任
ESG
我們做的越多,他們離幸福越近。
質量建設
以文化引領,精心打造具有揚子江特色的質量管理體系。
新聞中心
媒體報道
關注我們,讓您隨時了解最新媒體報道。
集團動態
關注我們,讓您隨時了解最新集團動態。
加入我們
校園招聘
相約揚子江,青春再起航。
社會招聘
加入我們,為人民健康事業貢獻一份力量。
人才發展
助力員工成為更好的自己。
員工與文化
員工福利
我們禮遇每一位攜手并進的伙伴。
企業文化理念
求索進取,護佑眾生。
職工活動
豐富多彩的職工活動。
黨建園地
黨建領航,揚子江點燃奮進新征程的“紅色引擎”。
簡體中文
English
Fran?ais
Espa?ol
Português
簡體中文
關閉
English
Fran?ais
Espa?ol
Português
中文
關于我們
科學創新
企業責任
新聞中心
加入我們
員工與文化
招標采購
媒體中心
加入我們
企業責任
聯系我們
隱私聲明
法律聲明
不良事件上報
關閉
熱門推薦
集團動態
媒體報道
產品服務
黨建園地
企業責任
招標采購
首頁
招標采購
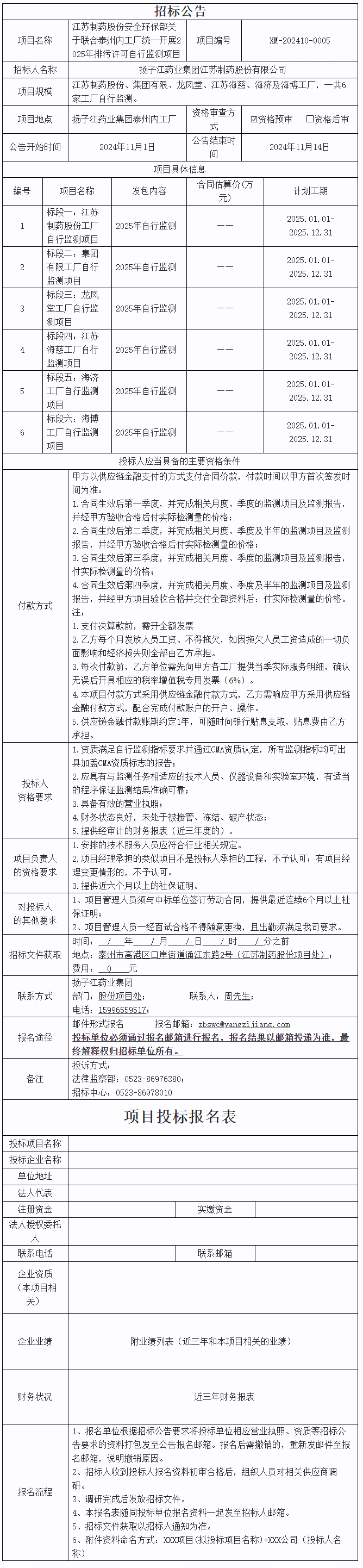
江蘇制藥股份安全環保部關于聯合泰州內工廠統一開展2025年排污許可自行監測項目
發布時間:2024-10-31
0
返回